设为首页
/
添加收藏
/
返回首页
首页
新闻中心
法院简介
审务公开
队伍建设
法学园地
案件快报
荣誉展台
专题报道
司法网拍
裁判文书
法律文库
当前位置:
审务公开
->
法院公告
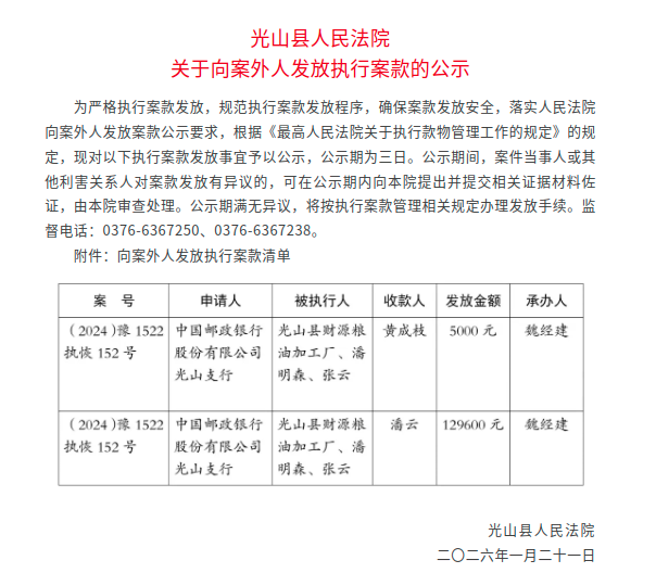
光山县人民法院关于向案外人发放执行案款的公示(第二期)
发布时间:2026-01-21 17:22:13
〖
关闭窗口
〗
最高人民法院
河南省高级人民法院
信阳市中级人民法院
中国法院网
人民法院报
人民网
新华网
法律资讯网
Copyright
©
2026 All right reserved 河南省高级人民法院版权所有
豫ICP备12000402号-2
豫公网安备 41010502004431号